Služby

STROM.jpg

1) Zpracování rodokmenu v přímé linii otcovské nebo mateřské, případně jejich kombinace

Otcovská linie       Mateřská linie      Kombinace otcovské a mateřské linie 

 2) Vývod předků

Vývod je soupis všech přímých předků neboli ascedentů v mužské i ženské linii. Postupuje se od současnosti do minulosti

Vývod z osmi předků    Rozsáhlý vývod

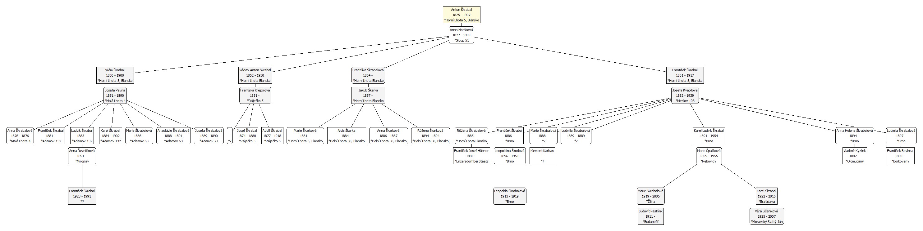
 3) Rozrod

Rozrod je soupis všech přímých potomků čili descedentů jednoho rodičovského páru, nebo jednoho praotce, tedy zakladatele rodu. Sleduje všechny jeho přímé potomky v mužské i ženské linii. Grafické znázornění celého rozrodu je rozsáhlé a zpracovává se velmi obtížně. Úplný rozrod se proto obvykle sestavuje jen pro čtyři další generace, kam sahají vzpomínky rodinných pamětníků. Další rozrody se pak můžou sestavit podle jednotlivých rodin.

Rozrod v textové podobě (4 generace)     Stromový rozrod

 4) Rodokmen

Rodokmen je výtah z rozrodu. Zachycuje všechny potomky určitého jedince v mužské linii, tedy agnátské právní příbuzenství po praotci. Vedle manželky praotce rodu se zaznamenávají i manželky jeho synů, jeho dcery a jejich manželé. Sledují se pouze děti mužských potomků, nositelé rodového příjmení. V rodokmenu se neuvádějí adoptivní děti ani nemanželské děti synů.

Rodokmen

 5) Rodová kronika

Každá rodová kronika je individuální záležitostí, vše záleží na dohodě a přání zákazníka. Někdy píšeme o jedné rodové linii, jindy rodových linií zahrnujeme více.

Kronika chronologicky popisuje historii vašeho rodu a životní příběhy jednotlivých předků, včetně všech zpracovaných záznamů, historie míst a popisu širších souvislostí života vašich předků v kontextu dané doby. Je to vrchol rodopisecké práce.

Ukázka

 

arrow-left.jpg sedá

inPagewebové stránky s AI, doménawebhosting u jediného 5★ registrátora v ČR